糟糕,万能魔法怎么失灵了:35类服务项目被打下商标申请神坛了?
作者:斐尔德 发布时间:2023-05-16


PART 01

最近国家知识产权局发布了《关于第35类服务商标申请注册与使用的指引》,对尼斯分类表第35类服务项目进行了说明,明确了35类服务项目的内涵和外延。

也就是告诉大众什么样的商标适合申请35类服务项目,这对使用申请注册在第35类的商标还是有比较好的指引作用的。

今天,笔者就带大家了解一下35类,以及为什么要单独给它做一个指引。





PART 02

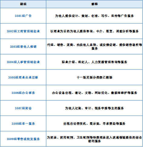
按照目前第十一版尼斯分类表,35类服务项目包含:3501组广告、3502组工商管理辅助业、3503组替他人推销、3504组人事管理辅助业、3506组办公事务、3507组财会、3508组单一服务以及3509组零售或批发服务。原本的3505组商业企业迁移第十一版已经删除。

图片

从各个群组的解释来看,35类主要包括涉及商业或工业企业的业务管理、运营、组织和行政管理的服务,以及广告、市场营销和促销服务。但是需要注意,商品销售不视为服务。

因为35类服务的目的在于对他人相关商业经营或者管理、对他人工商企业的业务活动或者商业职能的管理进行帮助,以及通过各种传播方式为他人提供向公众进行广告宣传的服务。

因此35类服务的重点在于项目内的服务都是为他人提供的,而不是商标申请人自身业务需求从事的有关行为。

比如你是卖化妆品的,你给自己的化妆品打广告,并不属于35类服务项目里的广告。但如果你是广告公司,为客户的化妆品打广告,那就属于35类的广告服务。

所以,如果是普通的商品生产企业,经营的范围是制造或销售自己的商品,而不为其他市场经营主体提供例如广告、商业管理辅助、财会审计、人事招聘等商业企业服务的,其实不太需要在35类相关服务上申请注册商标。

现在我们来看看35类服务项目里几个比较难理解的群组和小项。





PART 03

首先是3502群组的工商管理辅助业。

从这个群组内的小项看,这个群组的服务主要特点在于帮助他人对其商业企业的经营管理等提供帮助,比如商业调查、商业评估、商业中介、组织商品交易会等,这些服务是为他人的企业管理提供的。

所以企业自身的日常管理、内部的商业分析和调查等都不属于3502群组所述服务类型。比如李四的公司最近要和国外的一个企业进行商业合作,就让自己内部的员工对该国外公司进行调查,评估合作的风险性。这个调查本身并不属于35类中的商业调查服务,所以不适合申请35类。

但如果李四的这次调查是委托的王五的公司,而王五的公司就是为企业提供商业调查和评估的,那王五的公司就适合申请35类。

其次是3503为他人推销群组,这个群组有两个小项需要和大家解析一下。

第一个是为他人推销。为他人推销,顾名思义,是指为帮助他人提升其商品或者服务在市场上的销量或者需求,提供具体建议、策划、咨询等服务。

以李四的化妆品公司为例。为了提高自己的化妆品销量,李四祭出广告、地推、直播、代言等一系列组合拳,顺利让自己的产品市场占有率提高,销量大涨。李四的这套组合拳并不能算作“为他人推销”服务。

所以为他人推销服务,本身是不包含通过零售或者批发等方式直接向消费者出售自己的商品或者服务、销售他人的商品或者服务以赚取差价这类单纯的商品销售行为。

但如果李四找到王五的公司,由王五的公司为李四公司量身打造了一整套产品推销策略,那王五公司提供的服务就属于“为他人推销”服务。

第二个是进出口代理服务小项。

国内外贸易的打开和发展,让很多企业开始向外销售自己的产品,也会进口其他国家的产品到国内售卖。在这个过程里就会出现进出口代理服务。

还是以李四的公司为例。李四公司的化妆品,除了在中国本土售卖,也销往其他国家,因此每年需要办理多次产品的进出口业务和手续。

但不管李四办理多少次自家产品的进出口业务,或者产品售往了多少国家,都不太适合申请35类进出口代理服务,因为他以买卖方式交易的是自己的产品,办理的也是自己产品的进出口业务。

但是如果李四在售卖自己产品的同时,也会把国外的化妆品引进销售至国内,那就可以考虑申请35类进出口代理服务。

然后是3508的寻找赞助服务。

我们还是看李四的公司。他的公司参加了一个化妆品界的重要论坛,同时他公司还是这个论坛的赞助商,入口的欢迎牌上印着李四公司的商标。

但李四公司的这种情况并不能算作寻找赞助服务,严格来说是为他人提供赞助。“寻找”和“提供”还是有很大差别的。当然,如果李四的公司给自己公司举办的活动找赞助商,也不属于寻找赞助服务。

但如果李四要办活动,但不知道怎么找赞助,这时候王五的公司过来帮忙,帮助李四公司找到了合适的活动赞助商。那王五提供的服务就属于“寻找赞助服务”。

最后是3509群组的药品、医疗用品零售或批发服务。

这个服务其实困扰了很多企业。但从前文的解析不难理解,药品、医疗用品零售或批发服务指的是将药品、药用制剂、卫生制剂、医疗用品、兽药、兽医用制剂等需要获得国家批准和资质证书才可零售或批发的商品集中和归类(运输除外),以便顾客看到和购买。

因此这类服务是为药品、医用制剂、兽医用药等特殊商品进入流通领域提供综合便利服务,所以它不包含这类商品的生产,也不包含自产自销

最后我们还是来看李四公司。李四的公司除了化妆品,也会售卖保健药品等卫生制剂,但是公司自己生产销售这类产品并不能算入3509服务项目。

不过,如果李四拥有相关资质,并开了药店或者药妆店,除了自己的产品,他们也会售卖其他医药公司的产品,那就可以选择3509。

所以综合来看,35类服务的主要表征就是“进行帮助”,而且这个“帮助”是明确排除了企业自身销售行为的。

因此35类的服务涉及两个主体,一是商标的直接拥有者,即服务类企业,比如广告商、咨询公司、代理公司等,二是被服务的企业,也就是服务类企业的客户,但是客户是接受35类服务

分清楚两个主体的区别,实体公司做广告做调查、卖产品开连锁店这些会不会被告,就能明白了。





PART 04

那作为实体企业应该如何面对35类服务呢。

从申请角度来说,如果想更全面的保护自己的商标或品牌,防止别人搭便车、蹭热度,利用自身品牌已经打下的市场,那可以进行35类申请

但也考虑到商标流程里的撤三程序,一旦他人针对35类的商标提出撤三,而企业本身确实没有提供35相关服务,没有使用证据,那这个标就极有可能被撤掉。

不过哪怕实体企业没有在35类申请注册商标,而也确实出现了其他人搭便车、蹭名牌等侵权行为,也可以使用《反不正当竞争法》第六条、《商标法》第五十七条等相关规定维护自己的合法权益

实体企业需要注意,如果要做防御性商标的申请注册,35类与其他未做保护的类别同等重要。是否注册,在什么时间段注册,可依照企业的品牌发展规划来选择

最后提一下,这次国知局对于35类服务项的申请与注册指引,能够给企业、给代理人带来一定的新思路,对后续的商标申请以及相关维权等提供助力。

但一些历史遗留问题依旧存在,比如前文提到的3503为他人推销其实本身还是有很多争议,司法实例里也存在一些相矛盾的地方。我们常见的超市、商场、零售小店等属于哪类服务,依旧不是很清楚,而这恰恰是市场上争论最激烈的地方之一

《尼斯分类表》是商标申请注册时选择商品或服务项目的重要依据,而这个分类表由世界知识产权组织WIPO组织进行编写的,每五年更新一次。

现行的《尼斯分类表》是基于2017年的文本,而下一次的更新换代就在明年。现在WIPO还没有公布关于新文本版《尼斯分类表》的相关信息,35类的项目里是否会新加入某些服务又或者对某些服务的用语进行调整修改,还未可知。

但是随着市场的发展和规范,不仅仅是35类,其他的商品和服务类别中相关的描述也会更加准确。35类服务并不是所谓的“万能”,但也不能笃定的说“不可或缺”。

在实际的商标申请中,企业除了要考量自身目前经营情况和产品模式,未来的发展方向和规划也要纳入考量,这样才能更加全面的保护自己的品牌。


上一条 下一条
x
资讯信息
您的姓名是?
您的手机号码是?
您的电子邮箱是?
您的微信号是?
咨询问题
您可以详述您的问题以便于我们专业顾问为您提供更全面的资讯